芯城品牌采购网 > 品牌资讯 > 技术方案

基于NCL35076或NCL30076的高能效、高精度、高可靠性的可调光LED照明降压方案-芯城品牌采购网

本文主要介绍安森美(onsemi)的基于连续导通模式(CCM)DC-DC降压控制器的75W方案和基于NCL30076准谐振(QR)降压控制器的100W及240W方案。两款方案的典型应用是LED照明系统、模拟/PWM可调光LED驱动器,模拟调光范围宽,从1%到100%。安森美专有的LED电流计算技术和内部检测及反馈放大器的零输入电压偏移,在整个模拟调光范围内进行精确的稳流,稳流精度在满载时<±

芯城品牌采购网

7968

数字磁性霍尔效应传感器工作原理及应用领域分析-芯城品牌采购网

数字磁传感器是一种这样的设备,其中,由于存在外部磁场,输出开关会在ON和OFF状态之间切换。这种类型的基础上的物理原理的装置的霍尔效应,被广泛地用作接近,定位,速度和电流检测传感器。与机械开关不同,它们是一种持久的解决方案,因为它们没有机械磨损,即使在特别关键的环境条件下也可以工作。由于具有非接触式操作,无需维护,坚固耐用以及对振动,灰尘和液体具有免疫力等特性,数字磁传感器正变得越来越普遍,尤其是

芯城品牌采购网

6892

ISP(图像信号处理)算法概述、工作原理、架构、处理流程-芯城品牌采购网

ISP是ImageSignalProcessor的简称,也就是图像信号处理器。DSP是DigitalSignalProcessor的缩写,也就是数字信号处理器。ISP一般用来处理ImageSensor(图像传感器)的输出数据,如做AEC(自动曝光控制)、AGC(自动增益控制)、AWB(自动白平衡)、色彩校正、LensShading、Gamma校正、祛除坏点、AutoBlackLevel、AutoW

芯城品牌采购网

8056

RFID电感耦合方式的射频前端工作原理-芯城品牌采购网

IoT的技术之一就是RFID,对于RFID的组件RFID读写器和电子标签的工作原理,你了解嘛?其实RFID的两种组件是通过天线进行通信,采用电感耦合的方式进行,接下来我们一起看一看关于RFID电感耦合方式的射频前端工作原理!总结要点(1)了解线圈的电感和互感的概念。(2)了解串并联谐振电路的概念。(3)RFID读写器的射频前端采用串联谐振电路。(4)RFID电子标签的射频前端采用并联谐振电路。(5

芯城品牌采购网

8085

多节超级电容的升降压充电方案-芯城品牌采购网

由于其充电次数,更好的瞬态性能,更简单的充电管理以及更少的环境污染,在很多应用中越来越受欢迎。多个电容单体(2.7V)串联往往需要buck-boost充电拓扑来实现电源的充电管理。是一种集快速充电、电源路径管理、保护功能于一体的单芯片方案。本文讨论了在实际应用中的一些注意事项。1.典型充电电路和充电曲线:2.加速充电过程与锂电池的预充电过程不同,超级电容可以直接快速充电,从而减少充电时间,可以采取

芯城品牌采购网

6617

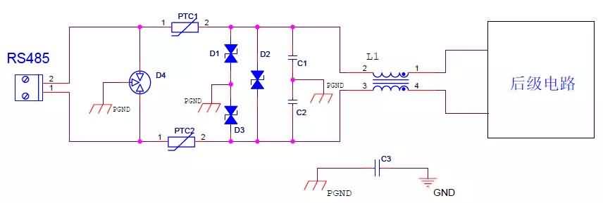
RS485接口6KV防雷电路设计方案-芯城品牌采购网

一.原理图1.RS485接口6KV防雷电路设计方案接口电路设计概述:RS485用于设备与计算机或其它设备之间通讯,在产品应用中其走线多与电源、功率信号等混合在一起,存在EMC隐患。本方案从EMC原理上,进行了相关的抑制干扰和抗敏感度的设计,从设计层次解决EMC问题。电路EMC设计说明:(1)电路滤波设计要点:L1为共模电感,共模电感能够对衰减共模干扰,对单板内部的干扰以及外部的干扰都能抑制,能提高

芯城品牌采购网

7031

用于放大小信号或切换较小电流的低功率器件-芯城品牌采购网

如果我们需要切换更大的电流,那么我们将需要使用更大的晶体管,这意味着物理上更大的封装,可以更轻松地散热。讨论双极结型(BJT)时的重点是用于放大小信号或切换较小电流的低功率器件,但是如果要切换较大电流该怎么办?毕竟,我们可能要对微处理器进行的操作之一是使用输出来运行直流电动机或激活螺线管。我们上次讨论的仅限于200mA集电极电流。不需要太多的电动机或螺线管即可。晶体管电路打开螺线管(模型在LTsp

芯城品牌采购网

7540

OMAP嵌入式处理器OMAP5910的基本特性及应用分析-芯城品牌采购网

OMAP(OpenMultimediaApplicationsPlatform)是美国德州仪器公司(TI)推出的专门为支持第三代(3G)无线终端应用而设计的应用处理器体系结构。OMAP处理器平台堪称无线技术发展的里程碑,它提供了语音、数据和多媒体所需的带宽和功能,可以极低的功耗为高端3G无线设备提供极佳的性能。OMAP嵌入式处理器系列包括应用处理器及集成的基带应用处理器,目前已广泛应用于PDA、W

芯城品牌采购网

6690

压电陶瓷放大器如何驱动压电换能器?-芯城品牌采购网

相信平常关注压电陶瓷放大器的小伙伴,对于有关压电陶瓷放大器如何驱动压电换能器,今天小编就给大家分享一个纯干货,压电陶瓷放大器如何驱动压电换能器,话不多说,快和小编一起继续往下看吧!换能器指的是能够实现能量转换的器件,即可以将一种形式的能量转换为另一种形式的能量的装置。超声换能器即是在超声频率内将交变的电信号经过压电陶瓷功率放大器放大转换成声信号或者将外界的声信号转换为电信号的能量转换器件。其中,用

芯城品牌采购网

7768

开关稳压器硬件测试的一些重要细节-芯城品牌采购网

电路设计人员在决定使用某个特定电源之前,首先会对它进行仔细测试。IC的数据手册提供了整个电源在实际应用中如何运行,以及如何通过实验室测试来获得相应特性的有价值信息。电路仿真(例如LTspice?)很有用,可以帮助优化电路。但是,仿真并不能代替。就此而言,寄生参数要么难以估计,要么难以仿真。因此,电源要在实验室中进行彻底测试。用于测试的可以是内部开发的原型,大多数情况下则是使用相应制造商的现有评估板

芯城品牌采购网

7338

基于微处理器LPC2131和GSM模块实现无线测控系统的设计-芯城品牌采购网

1引言随着嵌入式计算机技术、通信技术的发展,人们对无线测控技术的要求也在不断提高,测控技术也依托于强大的网络通信技术的发展而应用列各行各业。传统的数字调制系统编解码技术(如FSK,ASK,PSK,DPSK等)已经非常成熟,各种编码、解码技术已广泛应用与各种电子产品中,而日.通信过程中抗干扰能力强,准确度高。近几年随着移动通信网络技术日益强大,手机短消息业务得到了飞速发展,并且手机短信业务的成本也在

芯城品牌采购网

8654

基于无线调制解调芯片MX919芯片实现高速无线MODEM的方案设计-芯城品牌采购网

无线通信已经广泛应用于移动通信、车辆调度指挥和空中交通管制系统。我国目前广泛应用的VHF/UHF电台多为模拟语音电台,且以短波、超短波话音通信为主,因此直接进行数据传输的能力很低,不能适应当前数据传输的数字化需要;虽然可以设计数传电台来完成数据传输,但如此便不能充分利用现有的VHF/UHF模拟电台,从而导致浪费,而且专门重新设计数传电台,有设计周期长和费用高等弊病。本文提出一种利用MX919芯片设

芯城品牌采购网

7677

基于MAX9814驻极体麦克风放大器的音频包络生成电路-芯城品牌采购网

振荡信号的“包络”是一条平滑的曲线,概述了其极端情况。我们可以使用这样的包络来帮助我们控制音频反应产物。您可能还记得我以前与MEGEQ7相关的专栏文章“与MSGEQ7一起使用的最佳MEMS麦克风”,我们把事情留在了悬崖峭壁上。我们的想法是,我们要创建动态范围大的音频无反应的工件。让我们假设工件的输出包括闪烁的三色LED(在我的项目中,这是一个相当安全的假设)。如果环境安静,那么理想情况下,只需在房

芯城品牌采购网

7563

红外线接收头的引脚功能判断-芯城品牌采购网

平时,在维修中遇到红外线接收头损坏均找同型号的接收头进行代换,由于电视机品牌众多,接收头也各式各样,这给代换中带来了不便。可否有一种通用型接收头呢?答案肯定,有现在市场上流行一种万能接收头,类似于如图1所示。只要我们能正确判断出其引脚功能就可方便用于各种代换。判断引脚简法:用万用表R×1kΩ档,先假定任一引脚为接地脚,黑表笔接假定地脚,红表笔分别测量另外两个引脚,这时测得电阻如果在5~6kΩ左右,

芯城品牌采购网

6280

所有电容器的性能、储存寿命和使用寿命很大程度取决于他们所在的环境条件。不仅要考虑单一环境因素对的关系,而且必须要考虑这些环境因素不同组合的效应。影响电容器性能和寿命的主要环境因素是:环境温度、湿度、振动、冲击、加速度及大气压力等.对这些单一的环境因素影响扼要讨论如下。一.环境温度1.高温电容器周围的高工作环境温度对其应用是至关重要的,温度上升使一切化学、电化学反应加速,介质材料易老化,电容器的使用

芯城品牌采购网

6536

电压、电流和电阻之间的关系(阻抗)和欧姆定律-芯城品牌采购网

电压、电流和电阻之间的关系(阻抗)由欧姆定律确定。理论上,无论电压有多小,都可以得到很大的电流(因为根据欧姆定律,电压除以电阻等于电流)。这取决于你是否有这么小的电阻,例如一伏的电压和10000安培的电流,根据欧姆定律,1÷10000=0.0001欧姆,如果电阻等于0.0001欧姆,在1伏电压的作用下可以获得10000安培的电流,如果我们的材料是一米长的电解铜,横截面积非常大,电解铜的电阻率为0.

芯城品牌采购网

8528

GESD0504T5L-5V四通道ESD防护器件&GESD0505T5L-5V五通道ESD防护器件-芯城品牌采购网

1、产品介绍GESD0504T5L是一款5V超低电容四通道ESD防护器件,GESD0505T5L是一款5V超低电容五通道ESD防护器件,该系列ESD防护器件旨在保护高速数据接口,专门设计用于保护连接到高速数据和传输线的敏感组件,使其免受ESD(静电放电)、CDE(电缆放电事件)和EFT(电快速瞬变)引起的过电压的影响。2、产品特点GESD0504T5L内含四条通道,每条通道对地电容均不高于0.8p

芯城品牌采购网

7010

芯片半导体元件产品的分类和应用邻域-芯城品牌采购网

芯片是半导体元件产品的统称。是集成电路的载体,由晶圆分割而成。一般来说,芯片有多重分类方法,可以根据晶体管工作方式分、根据工艺分、根据规模分、根据功率分、依据封装分、根据使用环境分。芯片应用十分广泛,除了手机、电脑之外,还有人脑芯片、生物芯片等。下面一起来看看详细介绍。IC芯片如何分类1、根据晶体管工作方式分数字芯片和模拟芯片,数字芯片主要用于计算机和逻辑控制领域,模拟电路主要用于小信号放大处理领

芯城品牌采购网

7397

无线电池充电器使用感性耦合的解决方案-芯城品牌采购网

电池在日常设备中的使用越来越普遍。在许多日常产品中,很难或无法使用充电连接器。例如,有些产品需要密封外壳,以保护敏感电子产品免受恶劣环境的影响,并方便清洁或消毒。其他产品可能太小,无法提供连接器,而在电池供电应用(包含移动或旋转部件)产品中,则无法通过连接线充电。在这些及其他应用中,无线充电能够带来更多增值,性能可靠鲁棒。无线供电有很多种方式。通常在不到几英寸的距离采用容性或感性耦合方式。本文讨论

芯城品牌采购网

7680

沉金PCB焊盘不润湿问题分析-芯城品牌采购网

随着无铅化产业的推进,沉金工艺作为无铅适应性的一种表面处理已经成为无铅表面处理的主流工艺。沉金也叫无电镍金、沉镍浸金或化金,是一种在印制线路板(PCB)裸铜表面涂覆可焊性涂层的工艺,其集焊接、接触导通、打线和散热等功能于一身,满足了日益复杂的PCB组装焊接要求,受到PCBA(printedcircuitboardassembly,即PCB组装)客户的广泛亲睐。但随着无铅焊接峰值温度的提高,使焊接工

芯城品牌采购网

8413

共模和差模噪声还分不清楚?-芯城品牌采购网

开关稳压器的EMI分为电磁辐射和传导发射。本文重点介绍传导发射,传导发射可以进一步分为两类:共模(CM)噪声和差模(DM)噪声。为什么要区分CM-DM。对共模噪声有效的EMI抑制技术不一定对DM噪声有效,反之亦然,因此识别传导发射源可以节省用于噪声抑制的时间和成本。本文提出了一种实用的方法,用于分离CM和DM排放的LTC7818控制的开关稳压器。了解CM噪声和DM噪声在CE频谱中的位置,电源设计人

芯城品牌采购网

7133

MCU和CPU有什么区别?-芯城品牌采购网

一、指代不同1、CPU:作为计算机系统的运算和控制核心,是信息处理、程序运行的最终执行单元。2、MCU:又称单片微型计算机或者单片机,是把中央处理器的频率与规格做适当缩减,并将内存(memory)、计数器(Timer)、USB、A/D转换、UART、PLC、DMA等周边接口,甚至LCD驱动电路都整合在单一芯片上,形成芯片级的计算机。二、功能不同1、CPU:功能主要是解释计算机指令以及处理计算机软件

芯城品牌采购网

8414

袖珍式电子计算器,只有香烟盒那样大小,用几节小型电池供电,就能进行加、减、乘、除、开方等多种运算。一架中型或大型的多功能电子计算机,也只有几个大衣橱那样大,用上几十瓦或几百瓦电就能进行运算。1946年,美国发明的第一架电子计算机,是个庞然大物。它有几万只电子管,要一幢大楼才能安装得下。同时,还需要几百千瓦的电力才能进行运算!每工作几小时就得停工,进行维修。为什么现代电子计算机这么小巧、省电、可靠,

芯城品牌采购网

7548

芯片制造的过程就如同用乐高盖房子一样,先有晶圆作为地基,再层层往上叠的芯片制造流程后,就可产出必要的IC芯片。然而,没有设计图,拥有再强制造能力都没有用,因此,建筑师的角色相当重要。但是IC设计中的建筑师究竟是谁呢?下面来对IC设计做介绍。在IC生产流程中,IC多由专业IC设计公司进行规划、设计,像是联发科、高通、Intel等知名大厂,都自行设计各自的IC芯片,提供不同规格、效能的芯片给下游厂商选

芯城品牌采购网

7557

在半导体的新闻中,总是会提到以尺寸标示的晶圆厂,如8寸或是12寸晶圆厂,然而,所谓的晶圆到底是什么东西?其中8寸指的是什么部分?要产出大尺寸的晶圆制造又有什么难度呢?以下将逐步介绍半导体最重要的基础——「晶圆」到底是什么。晶圆(wafer),是制造各式电脑芯片的基础。我们可以将芯片制造比拟成用乐高积木盖房子,藉由一层又一层的堆叠,完成自己期望的造型(也就是各式芯片)。然而,如果没有良好的地基,盖出

芯城品牌采购网

7806

芯片制造的过程就如同用乐高盖房子一样,先有晶圆作为地基,再层层往上叠的芯片制造流程后,就可产出必要的IC芯片。然而,芯片制造并非像盖房子那么容易,究竟芯片是如何制成的?制造芯片又需要经过哪些步骤?下面介绍IC芯片的具体制造流程。层层堆叠打造的芯片在介绍过硅晶圆是什么东西后,同时,也知道制造IC芯片就像是用乐高积木盖房子一样,藉由一层又一层的堆叠,创造自己所期望的造型。然而,盖房子有相当多的步骤,I

芯城品牌采购网

8117

半导体细微化(Scaling)是目前半导体行业最热门的话题之一。随着DRAM等的芯片元器件在内的大部分电子元器件和存储单元趋于超小型化,对于高度集成技术的需求也逐渐提高,超小型芯片将可以储存并快速处理天文数字般的数据量。如今,半导体细微化(Scaling)最为核心的是新一代曝光技术——极紫外光刻(ExtremeUltraViolet,简称EUV)技术。“摩尔定律已经终结”半导体细微化技术陷入瓶颈半

芯城品牌采购网

7701

1、BGA(ballgridarray)球形触点陈列,表面贴装型封装之一。在印刷基板的背面按陈列方式制作出球形凸点用以代替引脚,在印刷基板的正面装配LSI芯片,然后用模压树脂或灌封方法进行密封。也称为凸点陈列载体(PAC)。引脚可超过200,是多引脚LSI用的一种封装。封装本体也可做得比QFP(四侧引脚扁平封装)小。例如,引脚中心距为1.5mm的360引脚BGA仅为31mm见方;而引脚中心距为0.

芯城品牌采购网

8404

CPU(CentralProcessingUnit)是现代计算机的核心部件,又称为“微处理器(Micro-processor)”,它指具有运算器和控制器功能的大规模集成电路。CPU一般由逻辑运算单元、控制单元和存储单元组成。对于PC而言,CPU的规格与频率常常被用来作为衡量一台电脑性能强弱重要指标。Intelx86架构已经经历了二十多个年头,而x86架构的CPU对我们大多数人的工作、生活影响颇为深

芯城品牌采购网

8242

光刻工艺是半导体制造中最为重要的工艺步骤之一。主要作用是将掩膜板上的图形复制到硅片上,为下一步进行刻蚀或者离子注入工序做好准备。光刻的成本约为整个硅片制造工艺的1/3,耗费时间约占整个硅片工艺的40~60%。光刻机是生产线上最贵的机台,5~15百万美元/台。主要是贵在成像系统(由15~20个直径为200~300mm的透镜组成)和定位系统(定位精度小于10nm)。其折旧速度非常快,大约3~9万人民币

芯城品牌采购网

7250

半导体细微化(Scaling)是目前半导体行业最热门的话题之一。随着DRAM等的芯片元器件在内的大部分电子元器件和存储单元趋于超小型化,对于高度集成技术的需求也逐渐提高,超小型芯片将可以储存并快速处理天文数字般的数据量。如今,半导体细微化(Scaling)最为核心的是新一代曝光技术——极紫外光刻(ExtremeUltraViolet,简称EUV)技术。“摩尔定律已经终结”半导体细微化技术陷入瓶颈半

芯城品牌采购网

7939

集成设计新思路提升芯片制造能力——三维集成技术使得超越摩尔定律成为可能-芯城品牌采购网

最近一系列事件再次表明,制约中国芯片产业发展的主要因素已集中到制造能力。如何快速提升制造能力,推动芯片产业发展?只有不断地研发和创新。在芯片界,摩尔定律一直占据统治地位。摩尔定律接下来是终结还是延续,已成为过去十年芯片界热议的话题。摩尔定律自1965年发明以来,一直引领着世界半导体产业向实现更低的成本、更强的性能、更高的经济效益的目标前进。然而,随着半导体技术逐渐逼近硅工艺尺寸极限,原摩尔定律导出

芯城品牌采购网

7667

英特尔的异构混合架构与手机处理器大小核设计有何不同?-芯城品牌采购网

我们都知道,英特尔在12代酷睿处理器中采用了全新的架构设计,也就是异构混合架构。这一架构主要就是通过P-Core性能核+E-Core能效核设计,来弥补以往架构英特尔核心数量不足的短板。而这种设计也被大家习惯性地称为“大小核”。在这种异构架构中,P-Core,即所谓的大核主要通过高频率与超线程负责重负载任务;而E-Core,即所谓的小核则主要负责较轻负载任务,以及多线程性能吞吐与协同能力。同时,P-

芯城品牌采购网

8502

智能网联汽车国际大会来了!无人驾驶是怎样的体验?-芯城品牌采购网

当谈到“智能网联汽车”的时候你的脑海中最先浮现出的是不是无人驾驶车辆?无人驾驶车辆和普通汽车有什么差别?无人驾驶到底是怎样的体验?一起看看去7月9日至10日,由沈阳市人民政府和中国汽车技术研究中心有限公司共同主办的第二届中国(沈阳)智能网联汽车国际大会在沈阳召开。本届大会以“引新荟智·共赢共享”为主题,包括智能网联汽车应用大赛、智能网联汽车产业发展高峰论坛、智能科技展、智能示范体验活动在内的“赛、

芯城品牌采购网

7577

光纤传感器技术特点及主要应用-芯城品牌采购网

光纤传感技术的出现,是当今传感器技术领域新的探索和发展,光纤传感技术主要依靠的是光纤传感器,光纤传感器是以光信号为变换和传输的载体,主要用于精度的测量。主要利用光导纤维的传光特性,把被测量转换为光特性(强度、相位、偏振态、频率、波长)改变的传感器。它是将来自光源的光经过光纤送入调制器,使待测参数与进入调制区的光相互作用后,导致光的光学性质(如光的强度、波长、频率、相位、偏正态等)发生变化,称为被调

芯城品牌采购网

7836

如何设计可靠性更高、尺寸更小、成本更低的高电压系统解决方案-芯城品牌采购网

工厂自动化设备、电网基础设施应用、电机驱动器和电动汽车(EV)等高电压工业和汽车系统能够产生数百至数千伏的电压,这不仅会缩短设备寿命,甚至会给人身安全带来重大风险。本文将介绍如何利用全新隔离技术来保证这些高电压系统的安全,从而提高可靠性,同时缩小解决方案尺寸并降低成本。隔离方法集成电路(IC)实现隔离的方式是阻断直流和低频交流电流,而允许电源、模拟信号或高速数字信号通过隔离栅传输。图1展示了三种用

芯城品牌采购网

7593

浅谈Wi-Fi7新技术-芯城品牌采购网

2020年1月,Wi-Fi(无线保真)Alliance正式宣布开放6GHz(5925MHz–7125MHz),并给予了一个新的名称Wi-Fi6E,同年四月美国FCC(FederalCommunicationsCommission)也投票通过了开放6GHz频谱为非授权频带(unlicensed)并允许给Wi-Fi使用,Wi-Fi也正式地迈入了“三频”时代,除了Wi-Fi6与前代Wi-Fi所使用的2.

芯城品牌采购网

6845

如何正确减小热电偶测温时的测量误差?-芯城品牌采购网

热电偶测温时,存在着复杂的热交换过程。由于温度的多次传递,测量端的温度并不与被测介质温度完全一致,因此测温中热电偶对周围环境散热(辐射散热和导热散热)造成误差,在本文对正确减小热电偶测温时的测量误差做分析介绍。当利用测温时,测量仪表所指示的温度实质上是热电偶测量端的温度。通常认为这就是被测介质的温度。然而,在实际侧温中,存在着复杂的热交换过程。例如,当被测介质温度高于环境温度时,介质把热量传给热电

芯城品牌采购网

7208

经验分享:电阻器代换技巧及相关注意事项-芯城品牌采购网

对普通电阻器进行代换时,尽可能选用同型号的电阻器替换,如无法找到同型号的电阻器代换时,应注意选用电阻器的标称值要与所需电阻器阻值差值越小越好,并且普通电阻器的额定功率应符合固定电阻器的要求。一般所选用电阻器的额定功率应大于实际承受功率的两倍以上。一般电路中选用电阻器允许误差为正负5%~正负10%;所选电阻器的额定功率,应符合应用电路中对电阻器功率容量的要求。还有以下三种需注意的参数:1、额定功率不

芯城品牌采购网

7418

如何用信号发生器对收音机进行统调-芯城品牌采购网

一、电路简介:电路如图可以看出,信号发生器由两部分组成:一、由时基555及外围元件组成音频信号发生器;二、用9014作高频振荡管,产生高频载波,通过音频信号的调制后发射出去,也可以接入MP3音频信号,播放乐曲,这在白天很难收到中波信号的情况下,代替电台,使学生收音机也能收到信号。这信号发生器可输出中频信号465千周左右的频率,以及高频530千周至1700千周的信号,幅射距离约2-3米,它完全可以满

芯城品牌采购网

7522

汽车雷达带来360度环绕安全屏障-芯城品牌采购网

汽车工业复杂传感技术的发展日新月异。这是什么原因呢?是为了提高道路安全并帮助减少事故。如今,高级驾驶辅助系统(ADAS)正推动此类解决方案的发展。虽然激光雷达(LiDAR)和摄像头等光学传感技术已投入使用,但恶劣的天气条件会影响其性能,因此需要其他技术来保证系统的稳健性。因此,汽车雷达(使用无线微波信号)的进展被视为未来自动驾驶(AD)的关键要素。与汽车业的惯例一样,基于雷达的功能最初用于高端车型

芯城品牌采购网

7606

ADI汽车传感器和传感器接口解决方案-芯城品牌采购网

为了符合新出台的法规要求,提高燃油经济性和减少排放,汽车必须更加环保。只有通过改进传统内燃机效率,才能满足这些要求,这一目标要通过改进燃烧传感和控制性能付诸实现,因而需要更高的传感器和信号调理精度和集成度。根据这个应用要求,ADI提供了包括压力传感器、电流传感器、电容传感器、位置和速度传感器、温度传感器的应用解决方案。ADI为您提供:功能齐全的各式传感器应用宽动态范围、高精度和宽工作温度的传感器系

芯城品牌采购网

8620